Skip to content

Title IX

Learn more about the TITLE IX Poster Contest for awareness against sexual assault.

See Details

Read the Snow College Title IX Policy Prohibiting Discrimination Read Here →

Snow College values fostering a campus community that is safe, promotes the well-being of all individuals and adheres to all federal, state, and local civil rights laws and regulations prohibiting discrimination in institutions of higher education. Click here to read the Snow College Title IX Sexual Harassment policy in its entirety.

Title IX of the Education Amendments of 1972 protects people from discrimination and harassment based on sex in education programs or activities which receive federal financial assistance. The Title IX Office at Snow College works with students, College administration, departments, faculty, staff, campus police, and other support services overseeing Title IX compliance. Click here to read the law in its entirety. 

Non-Discrimination Statement

Snow College is committed to providing an inclusive and welcoming environment for all members of our community, including students, faculty, staff, and visitors. We do not discriminate on the basis of race, color, religion, creed, national origin, ancestry, sex, sexual orientation, gender identity, gender expression, age, marital status, veteran status, disability, genetic information, or any other legally protected characteristic.

In accordance with applicable federal, state, and local laws, Snow College prohibits discrimination in all its programs, activities, and employment practices. This applies to admissions, educational programs, athletics, employment, and access to facilities.

Snow College administration, faculty, and staff are committed to creating an environment where every individual is treated with dignity and fairness, and where respect and mutual understanding are paramount. Any form of discrimination or harassment is not tolerated and will be addressed promptly and effectively.

In addition, Title IX of the Education Amendments specifically prohibits sex discrimination in federally supported programs. In order to comply with Title IX, Snow College affirms its commitment to this policy by prohibiting any form of sexual misconduct, which includes sexual harassment, sexual violence such as rape, sexual assault, sexual exploitation, coercion, dating violence, domestic violence, and stalking. Local, state, and federal laws will be enforced on Snow’s campuses.

The aforementioned Federal laws prohibit covered entities from retaliating against a person who files a charge of discrimination, participates in a discrimination proceeding, or otherwise opposes an unlawful employment practice.

For assistance with Title IX please contact:

For assistance with Disability Services contact:

Inquiries concerning the adherence to and application of these regulations should be directed to the following individuals:

Employment and Employees

If you are an employee or potential employee with equal opportunity employment questions, please contact:

Director of Human Resources

  • 435.283.7058
  • Noyes Building, Room 242

Students

If you are student or potential student with questions or concerns about discrimination, please contact Student Code of Conduct Officer:

Snow College Dean of Students

  • 435.283.7100
  • Greenwood Student Center, Room 204

If you are student or potential student with questions regarding disability, please contact:

Student Success Disability Director

  • 435.283.7321
  • Greenwood Student Center, Room 239.

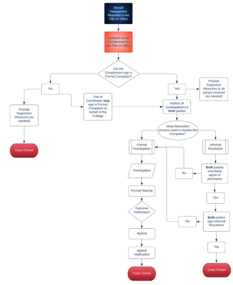
Grievance Process

grievance process flow chart

Hearing Process

hearing process flow chart

Investigation Process

investigation process flow chart

 

Title IX Compliance

If you are a student, employee, or are otherwise connected with Snow College or any of Snow’s campuses and have questions about Title IX or concerns about possible sex discrimination (i.e. on the basis of sex or gender, gender identity and/or expression, sexual orientation, pregnancy, etc.) or sexual misconduct (as stated above), please contact:

Snow College Title IX Coordinator

OR

Denver Region
Office for Civil Rights
U.S. Department of Education
Cesar E. Chavez Memorial Building
1244 Speer Boulevard, Suite 310
Denver, CO 80204-3582